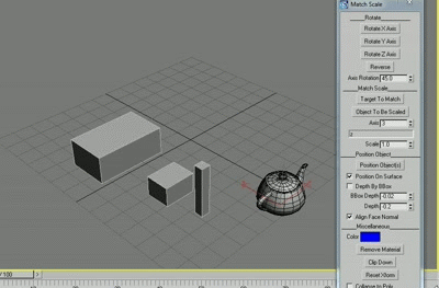
If you want to position an object onto another object, for example a pot onto a table, the usual way would be to drag it all the way to the table, and then drag up carefully to position it. This tool makes it easy and fast. Just select the object that you want to position, and then click the surface of the object that you want it to be. If position on surface is off, it will position the object on the grid. If you CTRL+click, a copy of the object will be made.
